Dfd level 3 pembayaran. Download makalah lengkapnya.
                        Contoh Dfd Sederhana Dan Penjelasaannya Waskhas
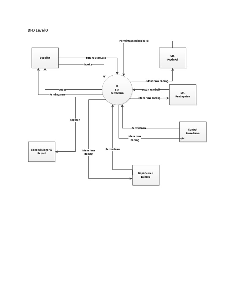
Contoh dfd level 0. To edit this dfd level 0 template simply register a free lucidchart account then log in to start adding your own text images and more. Dfd level 1 login. Untuk level yang ada bergantung pada aplikasi atau sistem yang akan di rancang. Contoh dfd level 0. Data flow diagram level 1 dfd level 1 setelah selesai membuat dfd level 0 maka tahap selanjutnya adalah merinci setiap proses yang ada pada dfd level 0 sehingga setiap event yang ada dalam suatu proses dapat digambarkan menjadi lebih detil dalam sebuah dfd lagi yang disebut dengan dfd level 1. Banyaknya level pada dfd di tentukan dari seberapa kompleks aplikasi mempunya proses dalam pengelolaannya.
Contoh flowchart erd diagram konteks diagram dfd level 0 level 1 data level 1 laporan dan normalisasi 0123 untuk aplikasi penjualan warung written by karnadi al hanafi on monday december 31 2012 1200 pm. Contoh dfd dalam sebuah komponen sistem informasi ada prosedur atau model sistem yang harus dirancang atau didesignsalah satu tools pemodelan sistem yang sering digunakan untuk membuat desain model yakni data flow diagram dfd atau juga sering disebut dengan diagram alir data. Link 1 atau link 2. This dfd level 0 example shows how such a system might function within a typical retail business. Perbedaan dfd level 0 dan dfd level 1 dfd atau yang sering kita kenal dengan data flow diagram mempunyai banyak level. A data flow diagram showing dfd level 0.
Perancangan diagram softekz dfd level 012 1. Gambarlah dfd untuk level level selanjutnya. Isi bab 2docx bab ii 21 flowmap mengenai sum. Diagram kontekspada diagram konteks ini terdapat dua entitas luar yang dapat terhubung langsung kedalam sistem pencatatan data tahanan ini yaitu administrator staff dan user direkturmasing masing dari entitas tersebut sebagai user pada sistem ini. Semoga artikel ini dapat menambah wawasan anda dan bermanfaat untuk pembaca. Dfd level 2 proses pemesanan.
A level 0 data flow diagram dfd also known as a context diagram shows a data system as a whole and emphasizes the way it interacts with external entities. Data lengkap tentang contoh dfd level 0 1 2 3 penerimaan siswa baru. Proses proses di atas memperlihatkan tahapan dfd data flow diagram dari konteks diagram hingga level 3 yang membahas mengenai pembayaran. Itulah penjelsan seputar pengertian dan contoh data flow diagram dfd atau diagram alir data dad yang bisa disampaikan. You can edit this data flow diagram using creately diagramming tool and include in your reportpresentationwebsite. Konteks diagram sistem informasi perpustakaan.
Gambarlah dfd untuk overview diagram level 0.













